Pequeño Amplificador con LM386
El circuito integrado LM386 es un pequeño amplificador muy utilizado durante muchos años. Se puede alimentar mediante pilas o baterías y puede servir para amplificar un micrófono, una guitarra, móvil o mp3.
En esta ocasión vamos a presentar una forma original de montarlo mediante una pequeña caja de madera comprada en tiendas de "chinos" y que nos va a servir para realizar un pequeño amplificador de guitarra eléctrica.
Este es el famoso circuito integrado LM386, un chip con 8 patitas que cuenta en su interior con todo lo necesario para desempeñar la función de amplificador de audio de baja frecuencia.
PASOS A SEGUIR PARA MONTAR UN PEQUEÑO AMPLIFICADOR PARA GUITARRA:
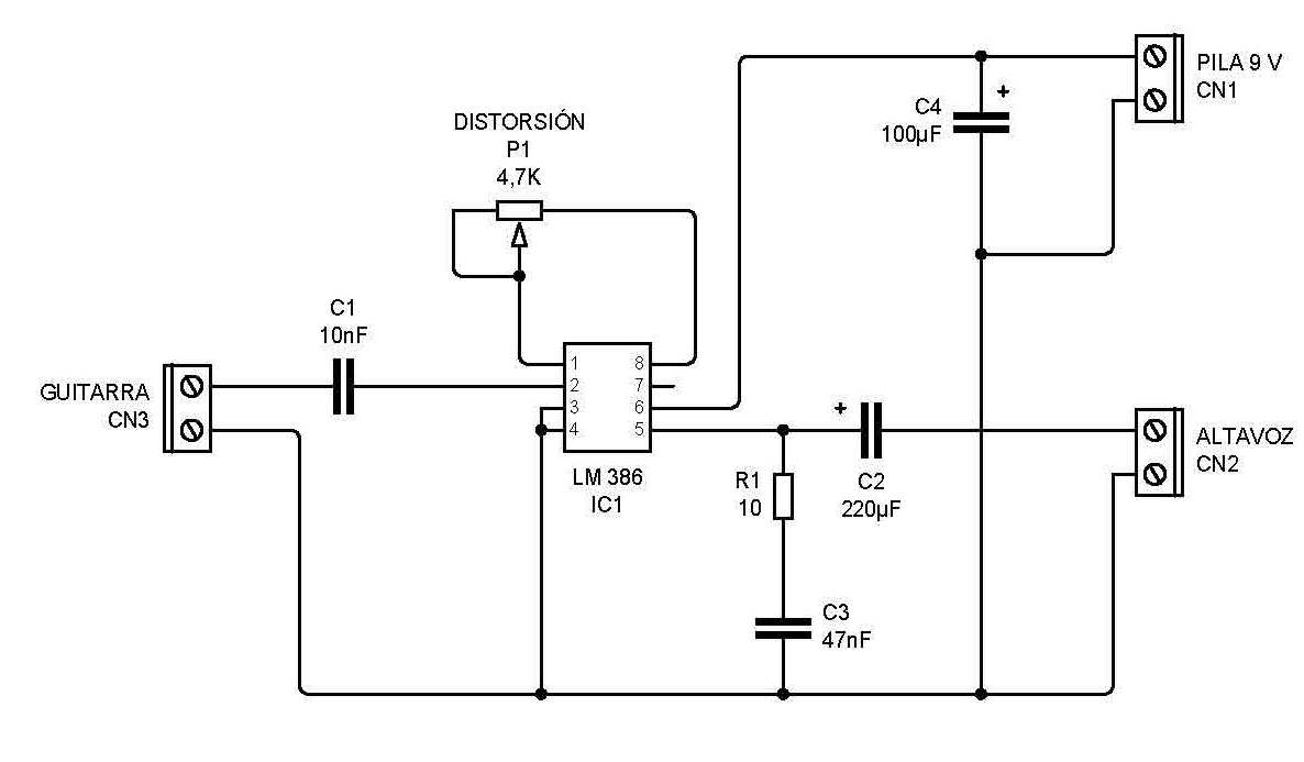
Lo primero que necesitamos es el esquema electrónico del circuito, éste es muy utilizado en internet y hay muchas variantes, la que se presenta puede ser de las más sencillas. Sólo incorpora un potenciometro para la distorsión. He suprimido el potenciómetro de volumen ya que la guitarra eléctrica cuanta con uno propio.
PASOS A SEGUIR PARA MONTAR UN PEQUEÑO AMPLIFICADOR PARA GUITARRA:
Lo primero que necesitamos es el esquema electrónico del circuito, éste es muy utilizado en internet y hay muchas variantes, la que se presenta puede ser de las más sencillas. Sólo incorpora un potenciometro para la distorsión. He suprimido el potenciómetro de volumen ya que la guitarra eléctrica cuanta con uno propio.
Se necesitan pocos componentes electrónicos para realizar el circuito, además el costo es muy reducido.
Todos los componentes se pueden montar sobre placas de prototipos perforadas o bien realizar el circuito impreso mediante la técnica de planchado.
Para aquellos que quieran realizar el circuito impreso pueden utilizar el siguiente diseño:
ALGUNAS FOTOS DEL MONTAJE EN LA PEQUEÑA CAJA:
Terminado con un led rojo para iluminación del metacrilato.















